碳谷嘉美科技(北京)有限公司
联系人:刘经理电 话:400-000-6359
手机微信同号:18613847795
地 址:北京市海淀区北四环西路银谷大厦

为什么选择德谷嘉美? 专业机构、品牌公司、专业团队。
德谷嘉美——电网投标加分报告全国销量第一;电网投标加分高质量报告全国销量第一!
德谷嘉美——研发团队规模细分行业第一!团队清华背景!(细分行业指:电网投标加分报告行业,下同)
德谷嘉美——电网投标加分报告成功案例数量全国第一!全国范围数千成功案例。
德谷嘉美——细分行业头部机构、央视上榜品牌公司!
做高质量报告,找德谷嘉美!
做投标能得高分的报告,找德谷嘉美!




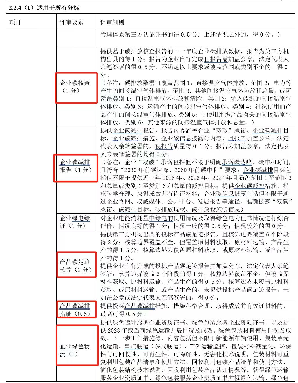
常见投标要求截图:
成功案例(部分):
扫一扫关注微信